How To Make A Mind Map On Google Docs – 2.1.1. It is free and very easy to use It has a user-friendly interface It lets you create Google documents, spreadsheets, and other file types and collections It lets you upload, manage and store . The way we process and retain information can significantly impact our productivity, creativity, and decision-making. Enter the world of PDF to Mind Map AI, a revolutionary tool designed to transform .
How To Make A Mind Map On Google Docs
Source : www.lucidchart.com
How to Make a Mind Map in Google Docs | EdrawMind
Source : www.edrawmind.com
Creating Mind Maps from Google Docs YouTube
Source : m.youtube.com
How to Make a Concept Map in Google Docs | EdrawMind
Source : www.edrawmind.com
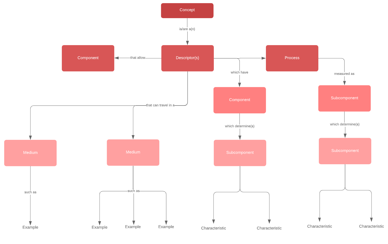
How to Make a Concept Map in Google Docs | Lucidchart Blog
Source : www.lucidchart.com
Use Google Slides to Create a Mind Map YouTube
Source : www.youtube.com
How to Make a Mind Map in Google Docs | EdrawMind
Source : www.edrawmind.com
How to Make a Concept Map in Google Docs | Lucidchart Blog
Source : www.lucidchart.com
How to Make a Mind Map in Google Docs | EdrawMind
Source : www.edrawmind.com
How To Create Mind Mapping Google Docs | MindMaps Unleashed
Source : mindmapsunleashed.com
How To Make A Mind Map On Google Docs How to Make a Concept Map in Google Docs | Lucidchart Blog: Insert a video in Google Docs via a link Add videos from Google Slides Insert a YouTube video into Google Docs 1] Insert a video in Google Docs via a link Videos can be added to Google Docs with a . You can use them to organize by workplace, concept, category, and more. However, Google Docs canโt actually create folders itself. Instead, youโre actually creating them within Google Drive. In this .










More Stories
Tk A350 Seat Map
Current Florida Algae Bloom Map 2025
How To Learn Tarkov Maps